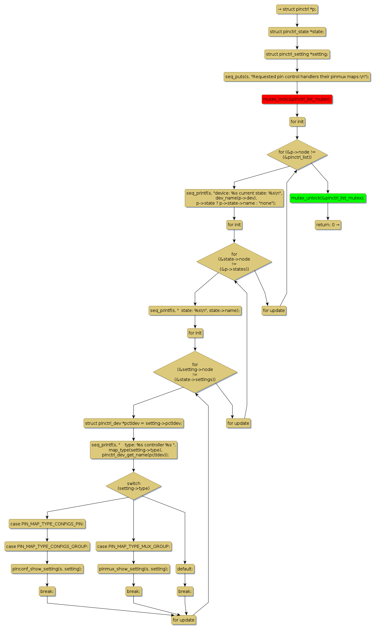
Instance Verification Kit (IVK)
mutex lock @ [38011+32+/linux-3.19-rc1/drivers/pinctrl/core.c]
Instance Signature: pinctrl_list_mutex
|
The Matching Pair Graph:
|
|
Function Name
|
Control Flow Graph (CFG)
|
Events Flow Graph (EFG)
|
Source Correspondence
|
|
pinctrl_show
|
|
|
[37808+12+/linux-3.19-rc1/drivers/pinctrl/core.c]
|